“不是骗子一夜变多了,而是骗子太会上网了”
(一) 近段时间,关于“江湖骗子”的报道不少。 既有冒充“中国科学院院士”的“巨骗”阮少平,到处招摇撞骗、活动演讲,身份终被拆穿。 也有一批所谓农业主播,打着助...
(一) 近段时间,关于“江湖骗子”的报道不少。 既有冒充“中国科学院院士”的“巨骗”阮少平,到处招摇撞骗、活动演讲,身份终被拆穿。 也有一批所谓农业主播,打着助...
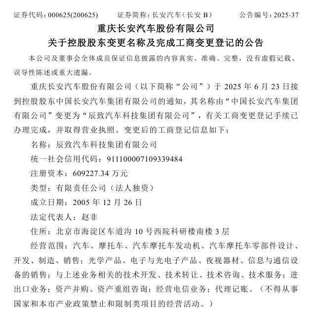
近日,中国长安汽车集团有限公司更名引发争议。据贝壳财经,6月24日,长安汽车方面表示,辰致汽车科技集团有限公司(简称“辰致汽车科技集团”)既不是长安汽车改名了,...
据环球时报报道,最近,美国一直试图干扰中匈经济合作,施压匈牙利减少与中国的合作,但匈牙利却给出了相反的回答。据彭博社近日报道,匈牙利国家经济部部长纳吉·马顿表示...
今日,华为余承东发视频再次为即将发布的首款鸿蒙Next正式版手机预热宣传。 余承东透露新机“男生女生都很喜欢,内部试用过的同事都不愿意还给我”,该手机去年就准...
中新网2月14日电 据路透社、美国《国会山报》报道,当地时间13日,美国总统特朗普表示,希望俄罗斯重返七国集团(G7),并称“开除”俄罗斯是个错误。 据报道,七...
据大皖新闻报道,在短视频平台上,一个名为“淄博牛山游乐园”的账号曾接连发布视频称,斑马落户牛山游乐园,但视频中的“斑马”体型与驴较为接近,身上条纹也有明显的人工...
文|梅堂 近日,成都石室成飞中学在食堂设置“学霸就餐区”,该区域内学生的餐食,与普通学生的有较大差异,相关图片传到网络后,引起热议。 12月17日,成都石室成飞...
近日,巴黎世家推出了秋季25新款,其中一双鞋尤其引人关注,新款名字叫“balenciaga Zero shoes”。 一共三个色,具体长这样:...
图片来源:视觉中国 蓝鲸新闻11月6日讯(记者 张静伦)近日,“8个瑞士卷怎么分?”在各大社交平台引发热议,成为全网“丈夫们”的“瑞士卷高考”,相关话题也登上...